Subdivision FAQs

The following FAQs are designed to assist in applying for subdivision in the Town of Crossfield.

The intent is to complement information contained in applicable provincial legislation, including the Municipal Government Act and the Subdivision and Development Regulation, as well as the Town of Crossfield’s Municipal Development Plan and Land Use Bylaw.

About Subdivision

Getting Started

Application Requirements

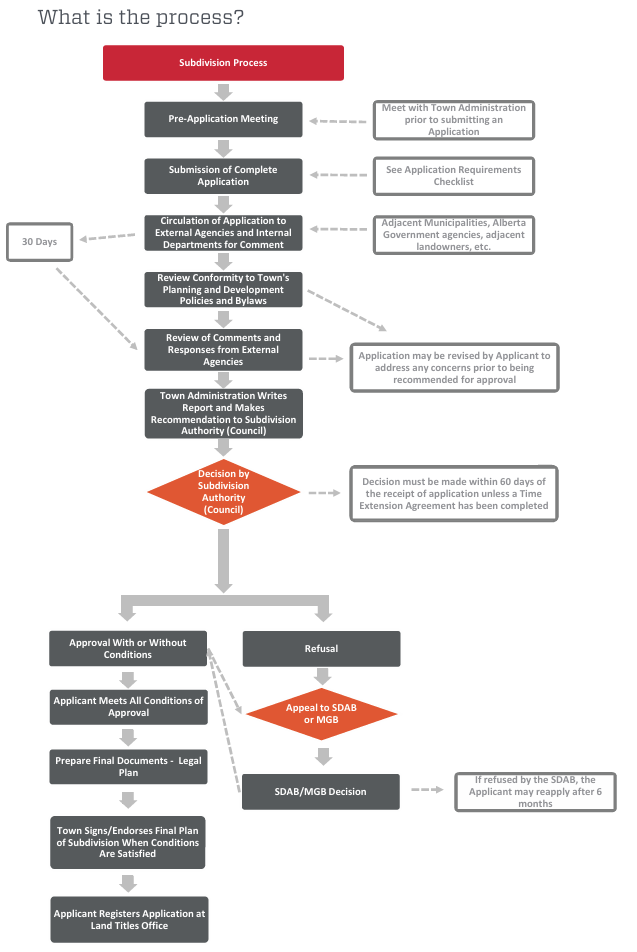
Review & Decision Process

Costs & Timelines

Reserves & Conditions

Appeals

After Approval

Public Notification