A subdivision application is required when dividing a parcel of land into two or more lots within the Town of Crossfield.
Subdivision approval ensures that new lots are appropriately designed, serviced, and accessible, and that they align with the Town’s planning policies and infrastructure requirements.
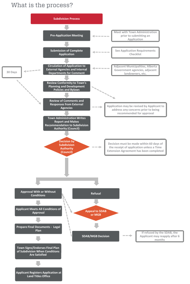
Follow the steps below to understand the application process.
1. Book a Pre-application Meeting
Applicants are encouraged to discuss their proposal with the Development & Planning department before submitting an application.
Pre-application meetings help:
- clarify requirements
- identify potential issues early
- confirm application expectations and required studies
Meetings are by appointment only.
2. Review Applicable Plans & Policies
Before applying, review the Town’s planning documents to confirm:
- land use designation and zoning
- applicable statutory plans (e.g., Municipal Development Plan, Area Structure Plans)
- subdivision policies and requirements
If the proposed subdivision aligns with these documents, you may proceed with an application.
3. Confirm Whether Redesignation Is Required
If your proposal does not comply with the current land use designation or zoning, Land Use Redesignation may be required before subdivision can proceed.
Contact the Planning & Development department if you have questions.
4. Submit Your Application
Submit the appropriate application form along with all required supporting documents.
Requirements vary depending on the type and scope of your subdivision. Ensure all required information is included to avoid delays.
Typical requirements include:
- Completed Subdivision Application Form
- Application fee
- Current Certificate of Title (issued within 30 days)
- Tentative Plan of Subdivision
- Lot statistics table
- Supporting studies (if required)
Not sure what you need?
Review the Subdivision FAQs for answers to common questions about requirements, timelines, and the application checklist.
5. Pay Your Application Fee
Your application is not considered complete until payment has been received.
Payment options:
- In person at the Town Office
- By phone through the Development & Planning department: 403-946-5565
6. Application Review & Decision Process
Once your application has been submitted and deemed complete, it will be reviewed by the Town’s Subdivision Authority.
What happens during review:
- Your application is evaluated against the Land Use Bylaw and applicable plans
- Circulation may be required
- Adjacent landowners may be notified and invited to provide comments
- Additional information may be requested if needed
- Town Administration prepares a report and recommendation to Town Council for decision
Decision Process:
- Applications are either approved, approved with conditions, or refused
- Decisions are made by the Subdivision Authority (Town Council).
Timeline:
- Most applications are processed within 60 days of a complete application, unless an extension is agreed upon.
- Timelines may vary depending on the complexity of the application.
Notification:
- You will receive a formal Notice of Decision outlining the decision, any conditions of approval, and next steps
7. Conditions & Endorsement
If your subdivision is approved with conditions, all conditions must be satisfied before final endorsement.
Conditions may include:
- servicing requirements (water, sewer, stormwater)
- road and access improvements
- utility coordination
- development agreements or levies
- reserve dedication or cash-in-lieu
Once conditions are met:
- the Land Owner or authorized agent must arrange for a Legal Plan to be prepared by a surveyor
- the Town reviews and endorses the final plan
8. Registration
After endorsement, the Land Owner or authorized agenda must arrange to have the subdivision registered at the Alberta Land Titles Office (Calgary office).
Registration is the final step in the subdivision process and creates the new legal lots. Once confirmed by the Alberta Land Titles Office, the Town will assign municipal addresses to the new lots.
9. Development & Building Permits
Subdivision approval does not authorize construction.
If you plan to build on a newly created lot, you may be required to obtain:
- a Development Permit
- a Building Permit